
Job Board
Job search web application used by millions of users per month in partnership with Indeed.
- Typescript
- GraphQL
- Next.js
- Node
- SCSS
- Jest

I am a full-stack software developer living in Salt Lake City, UT who loves to deliver superior digital products and help businesses succeed with their goals. I have proven experience in crafting elegant, maintainable, and high-impact software that solve key business problems.
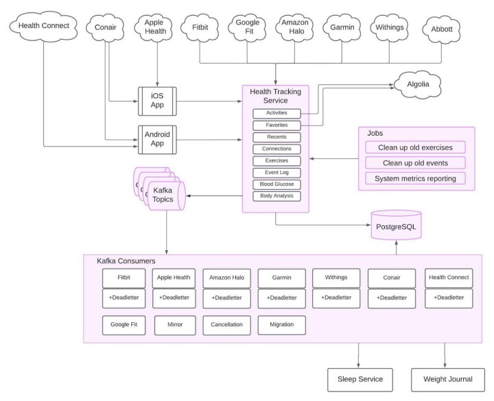
How we replaced the legacy health tracking system that is responsible for tracking sleep, weight, and exercise data and some of the lessons we learned along the way.

How we managed to create accessible web pages that work with most modern assistive technologies.

A great search experience is one that is fast and responsive and that provides users with what they seek.

Job search web application used by millions of users per month in partnership with Indeed.

E-commerce website built on Shopify that sells premium flowers. Accompanying order management app to help them schedule and deliver fresh roses in a cost-efficient manner.

Headless e-commerce website that sold a device to improve sleep and reduce stress. It was built on Gatsby.js and powered by Shopify, Contentful, and Optimizely.

In order test the efficacy of a new points program, now called "Smart Points", Weight Watchers needed an app to test it. We put the new algorithm to the test with hundreds of participants and even had Oprah Winfrey as a special tester.

Currently leading front end development of Weight Watcher's online tool to track food, exercise and weight. Used by millions of people each month, the web experience ties in with WW's suite of apps to help their members's lose weight and live healthy lives.

A startup aiming to disrupt the restaurant reservation space, Hostus focused on enabling hosts to effectively manage the complexities of running a restaurant.

Business communication training that helps individuals, teams, and leaders learn to hold conversations that achieve results. Website built on a custom content management system.

Mobile app tool for improving the quality and effectiveness of interpersonal interactions. The app guides an individual on how to structure an effective conversation.

Fully customized e-commerce site of homeopathic products, complete with automatic shipping label printing and a detailed analytics report on sales performance.

Internet's premier distributors of preowned Rolex watches. Hired to enhance search system and address performance bottlenecks.

A community for watch & horology discussion. Enhanced existing forum with fully-featured portal and marketplace.

Searchable catalogue of movies that allow streaming on multiple devices via the browser. Uses IMDB and Netflix to enhance the movie details and ratings.